在 Mac 上使用 PlantUML 高效画图
刚刚看了 kamidox 写的 《使用 Sublime + PlantUML 高效地画图》,心痒痒的,马上进行尝试,因为作者是在 Windows 上搭建的环境,我主要是用 Mac,大概研究了一下,搭建起来还是蛮简单的。
PlantUML
PlantUML 是一个画图脚本语言,用它可以快速地画出:时序图、流程图、用例图、状态图、组件图。
简单地讲,我们使用 visio 或者 Omni Graffle 画图时需要一个一个图去画,但使用 PlantUML 只需要用文字表达出图的内容,然后就可以直接生成图片。
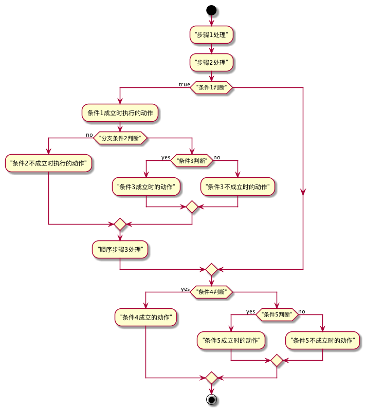
如下图:
可以通过下面文本生成:
@startuml
start
:"步骤1处理";
:"步骤2处理";
if ("条件1判断") then (true)
:条件1成立时执行的动作;
if ("分支条件2判断") then (no)
:"条件2不成立时执行的动作";
else
if ("条件3判断") then (yes)
:"条件3成立时的动作";
else (no)
:"条件3不成立时的动作";
endif
endif
:"顺序步骤3处理";
endif
if ("条件4判断") then (yes)
:"条件4成立的动作";
else
if ("条件5判断") then (yes)
:"条件5成立时的动作";
else (no)
:"条件5不成立时的动作";
endif
endif
stop
@enduml
是不是很方便,很想要,事不宜迟,马上开始动手吧!
基础环境
- Java
- Graphviz
- Sublime Text 2 or 3
Java 和 Sublime Text 就不用说了,大家都知道怎么安装了(或者本来系统就有的),主要说一下 Graphviz 这个开源的图片渲染库。我是执行 brew install graphviz 直接安装的。
如果不知道 Homebrew 已经怎么安装
brew请参考brew.sh
Sublime Text 配置
Sublime Text 的集成使用的是 sublime_diagram_plugin 因为默认的包管理中没有,所以需要自己添加源。
- 使用
Command-Shift-P打开Command Palette - 输入
add repository找到Package Control:Add Repository - 在下方出现的输入框中输入
https://github.com/jvantuyl/sublime_diagram_plugin.git然后回车 - 等待添加完成后再次使用
Command-Shift-P打开Command Palette - 输入
install package找到Package Control:Install Package - 等待列表加载完毕,输入
diagram找到sublime_diagram_plugin安装 - 重启
Sublime Text
重启后可以在 Preferences -> Packages Setting 看到 Diagram,默认绑定的渲染快捷键是 super + m 也就是 Command + m 如果不冲突直接使用即可。
如果不知道怎么开启 Sublime Text 的 Package Control 请参考: https://packagecontrol.io/installation
简单使用
使用的话比较简单,绘图的内容需要包含在 @startuml 和 @enduml 中,不然会报错。
在文本中输入以下内容:
@startuml
Bob -> Alice : Hello, how are you
Alice -> Bob : Fine, thank you, and you?
@enduml
按 Command + m 会在当前工作目录下生成这个图片文件,同时自动弹出窗口显示如下图片。
样例可以参考kamidox 写的 《使用 Sublime + PlantUML 高效地画图》
更多使用方法参考官方中文文档:http://translate.plantuml.com/zh

